质量控制

我公司全面贯彻质量管理和质量体系,国家质检总局TS压力管道元件制造许可证、ISO9001质量环境、职业安全健康体系认证、API6D认证、API607防火证书、API6FA、CE认证,俄罗斯 CU-TR和RTN证书、加拿大CRN认证等。
质检人员37人,拥有美国无损检测协会.SNT-TC-1A证书和国际焊工证等国际认证,同时拥有国家级无损检测II级证书、计量资质级计量设备校准资质等。检测设备30余台;有完备的性能测试手段,可测试蒸汽疏水阀的各种性能指标,可测试紧急切断阀的过流量和通用阀门的密封性能及强度等指标。本公司的理化计量设备完善,可保证正确的量值传递和所使用的各种金属材料的化学成分的准确性。
质检部组织结构图

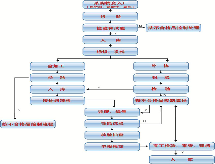
质检流程图

特殊质量控制-热处理质量控制

特殊质量控制-无损检测质量控制
